Home
About US
Our Services
Careers
Contacts
Service
Tax Compliance Service
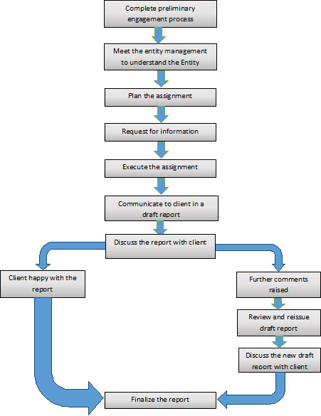
Approach to our Tax Services
Approach to our Tax Services
Tax Compliance Services
-Approach to our Tax Services
Audit and Assurance Services
-Our approach to Audit & Assurance Services
Copyright © 2017 Crystal & Co. Certified Accountants